无障碍阅读:
后退
刷新
纯文本通道
页面放大
页面缩小
文字放大
文字缩小
原色
主题黑
主题蓝
辅助线
帮助
消费者
求职者
传媒者
合作者
首页
关于我们
新闻动态
通知公告
营业网点
联系我们
信息公开
信息公开
供电企业基本情况
信息公开工作
办理用电业务有关信息
电价和收费标准
供电质量及“两率”情况
停限电有关信息
政策法规及制度标准
服务承诺及服务、监管热线
用户受电工程市场公平开放相关信息
可开放容量有关信息
电网公平开放
招标公告
其他
首页
>>
信息公开
>>
政策法规及制度标准
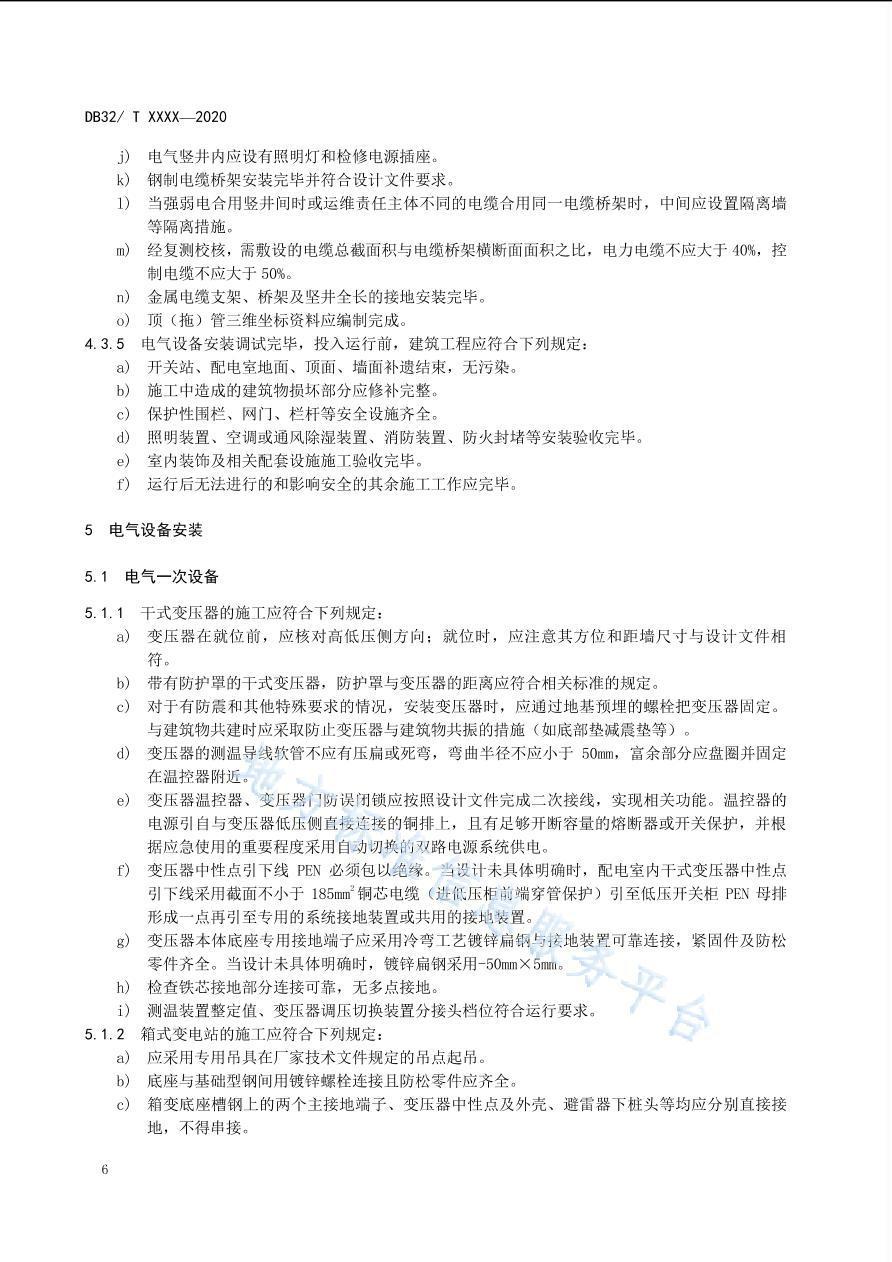
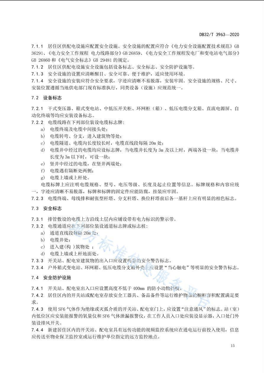
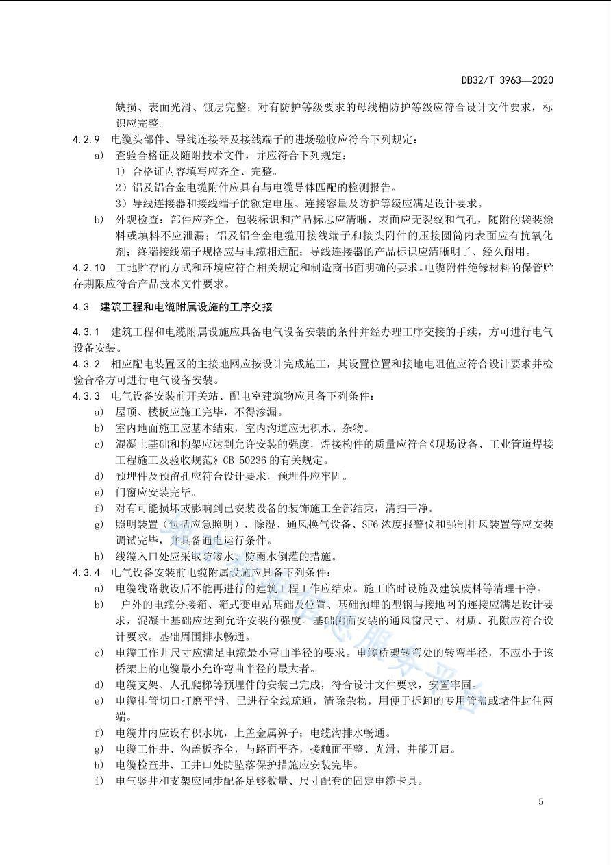
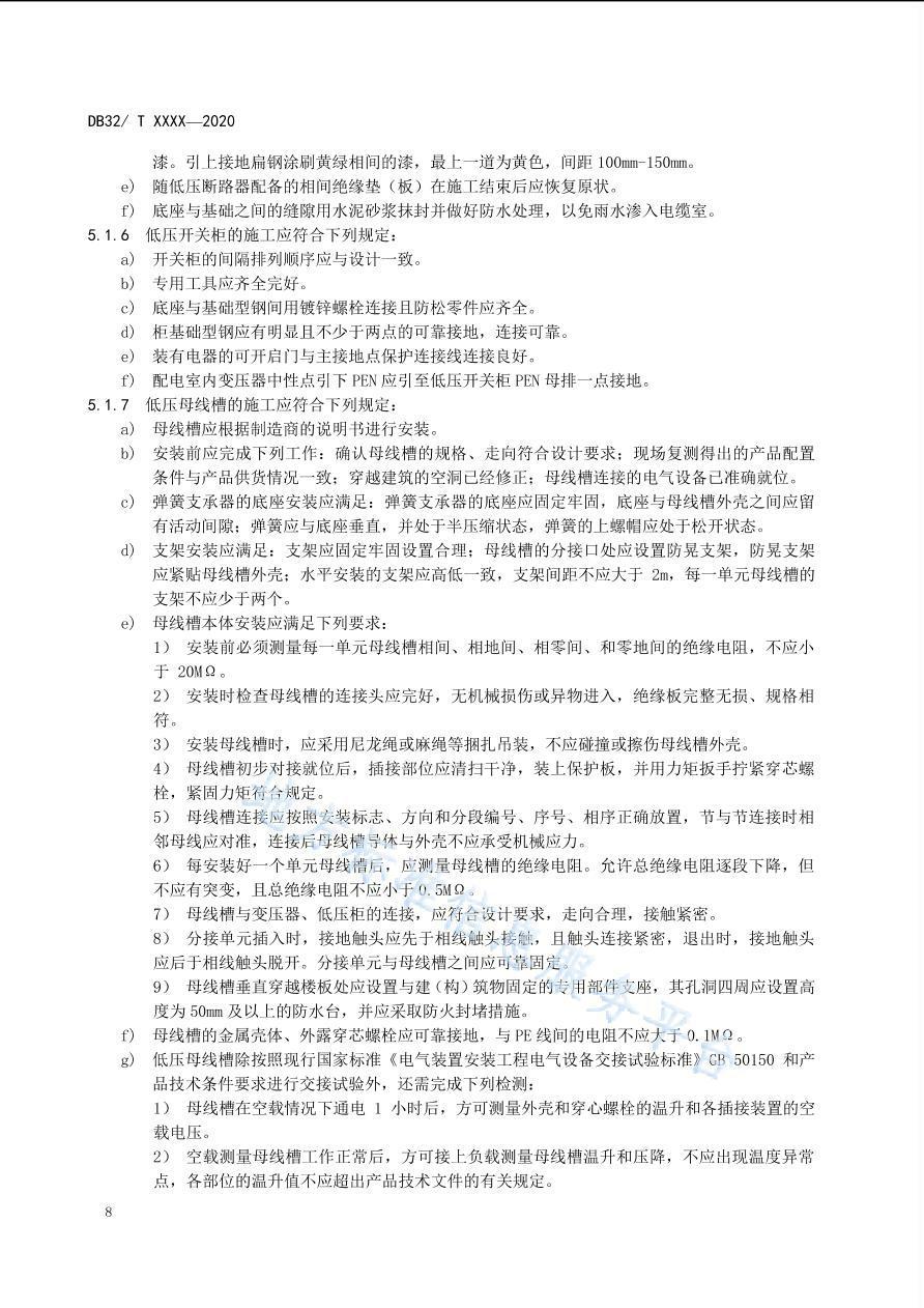
居住区供配电设施施工及验收标准
发布日期:
2021-06-01
信息来源:
营销部
上一张
下一张
相关链接